爱气象,爱气象家园! 

气象家园

 找回密码
 立即注册

QQ登录

只需一步,快速开始

搜索
查看: 1213|回复: 4

[程序设计] matlab怎么画不同步长的坐标等间隔显示

[复制链接]
发表于 2024-3-13 22:22:06 | 显示全部楼层 |阅读模式
5金钱
如图,横坐标步长不同,但是想等间隔显示在图形上,可以实现吗?
请大神赐教
2024-03-13_221544.png

最佳答案

查看完整内容

clear;clc a=[0,1,10,11,100];b=[1,2,3,4,5]; plot(a,b,'-*'); set(gca,'xlim',[1 5],'xtick',1:5,'xticklabel',a) 不知道你要的是不是这样
密码修改失败请联系微信:mofangbao
发表于 2024-3-13 22:22:07 | 显示全部楼层
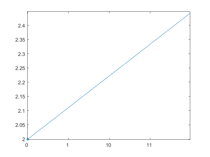
clear;clc
a=[0,1,10,11,100];b=[1,2,3,4,5];
plot(a,b,'-*');
set(gca,'xlim',[1 5],'xtick',1:5,'xticklabel',a)
不知道你要的是不是这样

                               
登录/注册后可看大图
密码修改失败请联系微信:mofangbao
回复

使用道具 举报

发表于 2024-3-14 19:39:20 | 显示全部楼层
附图如下所示------------------------
untitled.png
密码修改失败请联系微信:mofangbao
回复

使用道具 举报

 楼主| 发表于 2024-3-19 08:51:11 | 显示全部楼层
chda 发表于 2024-3-14 19:36
clear;clc
a=[0,1,10,11,100];b=[1,2,3,4,5];
plot(a,b,'-*');

是的,非常感谢
密码修改失败请联系微信:mofangbao
回复

使用道具 举报

发表于 2024-4-14 16:37:55 | 显示全部楼层
chda 发表于 2024-3-13 22:22
clear;clc
a=[0,1,10,11,100];b=[1,2,3,4,5];
plot(a,b,'-*');

不错哟,非常感谢分享经验
密码修改失败请联系微信:mofangbao
回复

使用道具 举报

您需要登录后才可以回帖 登录 | 立即注册

本版积分规则

Copyright ©2011-2014 bbs.06climate.com All Rights Reserved.  Powered by Discuz! (京ICP-10201084)

本站信息均由会员发表,不代表气象家园立场,禁止在本站发表与国家法律相抵触言论

快速回复 返回顶部 返回列表