爱气象,爱气象家园! 

气象家园

 找回密码
 立即注册

QQ登录

只需一步,快速开始

搜索
查看: 818|回复: 0

[程序设计] 用MATLAB画风矢量的时间序列图

[复制链接]
发表于 2025-1-9 21:47:49 | 显示全部楼层 |阅读模式

登录后查看更多精彩内容~

您需要 登录 才可以下载或查看,没有帐号?立即注册

x
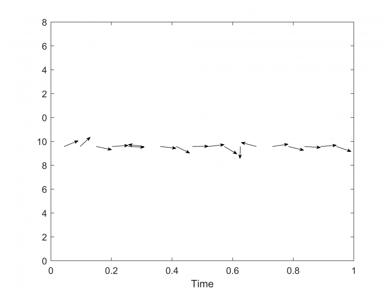
  想要画横坐标为时间序列的一横排风矢量图,在MATLAB里用quiver函数画的时候发现X,Y轴的间隔差距太大的话画出来的箭头会严重失真,也比较难调整。
  参考了一些画风羽图的代码,发现思路是将坐标设置好后用line函数画的,因为我不需要画风羽,沿袭这个思路用annotation('arrow',[x1x2],[y1,y2])这个方法自己设置好比例可以大概画出想要的图。不过这个方法的缺点是箭头相当于注解一样添加上去,没法在figure页面仔细查看。
  想要知道还有没有什么别的更简便的方法可以画出这样的效果呢?


windvwc

windvwc
密码修改失败请联系微信:mofangbao
您需要登录后才可以回帖 登录 | 立即注册

本版积分规则

Copyright ©2011-2014 bbs.06climate.com All Rights Reserved.  Powered by Discuz! (京ICP-10201084)

本站信息均由会员发表,不代表气象家园立场,禁止在本站发表与国家法律相抵触言论

快速回复 返回顶部 返回列表