爱气象,爱气象家园! 

气象家园

 找回密码
 立即注册

QQ登录

只需一步,快速开始

搜索
查看: 10370|回复: 8

WRF及其Chem程序调用树形图

[复制链接]
发表于 2022-8-3 17:59:39 | 显示全部楼层 |阅读模式

登录后查看更多精彩内容~

您需要 登录 才可以下载或查看,没有帐号?立即注册

x
找了很久,也从老同学那里找了很多,感谢他。知道其中艰辛,拿走自取,不用谢。
密码修改失败请联系微信:mofangbao
发表于 2022-8-3 18:18:06 | 显示全部楼层
感谢大佬
密码修改失败请联系微信:mofangbao
回复

使用道具 举报

发表于 2022-8-4 07:29:06 | 显示全部楼层
学习一下,感谢!
密码修改失败请联系微信:mofangbao
回复 支持 反对

使用道具 举报

发表于 2022-8-4 08:22:35 | 显示全部楼层
东西在哪里呢
密码修改失败请联系微信:mofangbao
回复 支持 反对

使用道具 举报

发表于 2022-8-4 09:00:25 | 显示全部楼层

哈哈,我也没看到
密码修改失败请联系微信:mofangbao
回复 支持 反对

使用道具 举报

 楼主| 发表于 2022-8-8 17:21:05 | 显示全部楼层
之前上传可能出现问题,现在补上
密码修改失败请联系微信:mofangbao
回复 支持 反对

使用道具 举报

 楼主| 发表于 2022-8-8 17:27:20 | 显示全部楼层
之前上传可能出现问题,现在补上
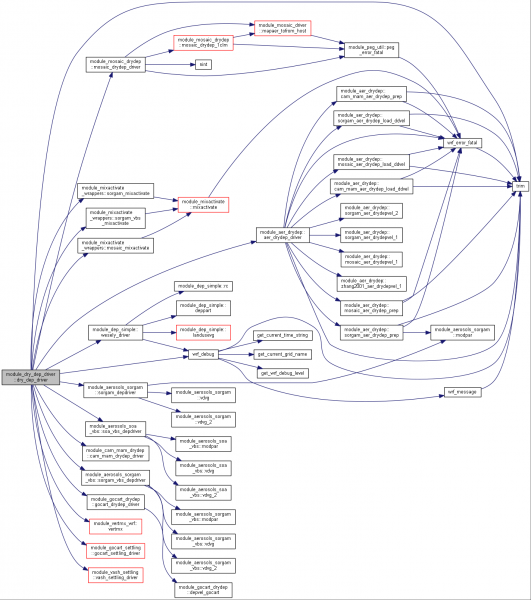
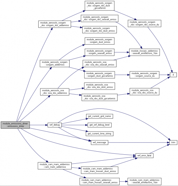
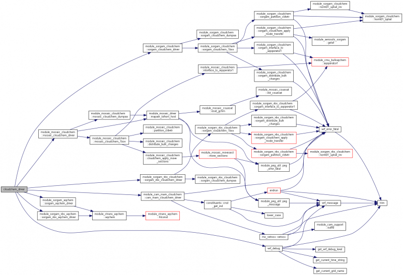
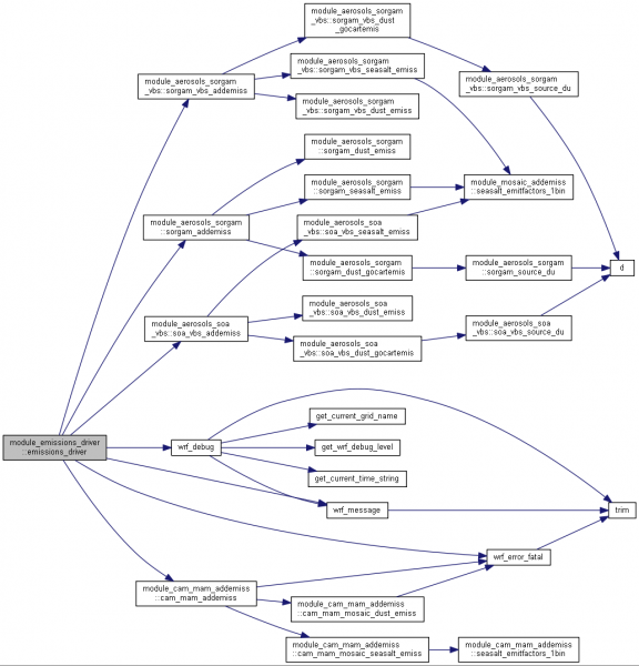
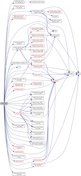
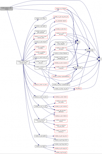
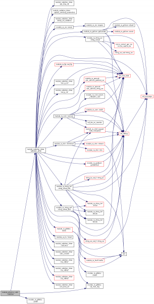
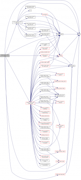
dep__simple_wesely.png
aerosol_driver.png
chem_driver.png
cloudchem__driver.png
convert__emiss.png
cumulus.png
dry__dep__driver.png
emissions__driver.png
mechanism__driver.png
microphysics.png
physics.png
radiation.png
surface.png
密码修改失败请联系微信:mofangbao
回复 支持 反对

使用道具 举报

发表于 2022-8-9 15:18:24 | 显示全部楼层
好东西
密码修改失败请联系微信:mofangbao
回复

使用道具 举报

发表于 2024-5-9 17:46:02 | 显示全部楼层
好东西,可以好好学习一下啦
密码修改失败请联系微信:mofangbao
回复 支持 反对

使用道具 举报

您需要登录后才可以回帖 登录 | 立即注册

本版积分规则

Copyright ©2011-2014 bbs.06climate.com All Rights Reserved.  Powered by Discuz! (京ICP-10201084)

本站信息均由会员发表,不代表气象家园立场,禁止在本站发表与国家法律相抵触言论

快速回复 返回顶部 返回列表