爱气象,爱气象家园! 

气象家园

 找回密码
 立即注册

QQ登录

只需一步,快速开始

搜索
查看: 3232|回复: 3

Le Page检验讨论帖

[复制链接]
发表于 2022-11-2 12:39:57 | 显示全部楼层 |阅读模式

登录后查看更多精彩内容~

您需要 登录 才可以下载或查看,没有帐号?立即注册

x
本帖最后由 一夜荒原 于 2022-11-3 22:18 编辑

最近在看Le Page方法检验气候序列突变的相关材料。

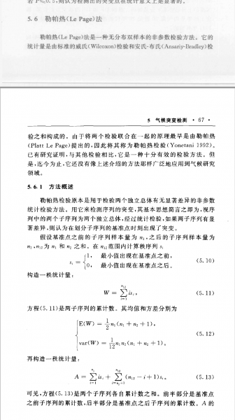
最先注意到的是魏凤英老师的《现代气候统计诊断与预测技术》的5.6节给出的相关定义和计算公式,结果第一个公式就出现了疑点:

书截图1.png 书截图2.png


提前解释一下:该方法的应用可以参考滑动t检验,在一个较长序列中选取两个短且相邻的两个子序列(子序列长度分别为n1和n2,通常认为n1=n2),子序列连接处可以视为基准点举个栗子:检验1991~2020年总降水是否在2000年发生突变,如果子序列长度为9年,就可以选取1991~1999和2000~2008两段子序列代入公式计算WA在2000年处的值进行检验,以此类推。

问题是:

看到第一个公式(5.10)的,再看(5.13)……,如果按书里这么说,那W和A的计算结果不就一样了吗(假如最小值在基准点前,那么si全等于1;反之全等于0),这么看来公式说明有问题。




                               
登录/注册后可看大图

                               
登录/注册后可看大图

                               
登录/注册后可看大图

搁置一段时间后,也通过某乎找到了一些思路,Le Page检验的文献,比较经典的是Tsuneharu yonetani. Discontinuous change of precipitation in Japan after 1900 detected by the Lepage test, Meteor. Soc. Japan,1992,70(1):95-103,文献末尾给出了具体计算方法(这里的x、y可分别视为基准点前后的两个子序列,ui和魏凤英老师书里的si等价,HK也就是书里的WA):



文献截图.png


本英语渣费很大劲才看明白——It is assumed...后边那些话的意思是:两个子序列中,第i小的数如果出现在x子序列(也就是基准点前),就可以令ui=1;反之ui=0。以上边的降水为例:


计算步骤:

(1)先对1991~2008这18年的降水总量升序排列

(2)依次判断各自的位置:如果最小值在1991~1999,那么u1=1;第二小值在2000~2008,则u2=0

(3)按照上述方法计算W和A,最后代入公式计算WA:

(4)检验:用的是自由度为2的卡方检验。


MATLAB代码实现:

代码使用的是坛友给出的代码,而且我自己手动复现了上述代码,计算结果一致。


如果有错误或者理解不当的地方也劳烦各位盆友及时指出和补充 谢谢!!


参考链接:

http://bbs.06climate.com/forum.php?mod=viewthread&tid=8163&highlight=Lepage

http://bbs.06climate.com/forum.php?mod=viewthread&tid=50100&highlight=%CD%BB%B1%E4

https://zhuanlan.zhihu.com/p/84890868













密码修改失败请联系微信:mofangbao
发表于 2022-11-2 22:58:58 | 显示全部楼层
分享万岁
密码修改失败请联系微信:mofangbao
回复

使用道具 举报

发表于 2022-11-2 23:50:47 | 显示全部楼层
喵哥牛逼!!!不过还是想问一下这个检验方法相比其他方法,比如滑动t,mk检验的优势在哪?
密码修改失败请联系微信:mofangbao
回复 支持 反对

使用道具 举报

 楼主| 发表于 2022-11-3 12:24:17 | 显示全部楼层
名字真难取 发表于 2022-11-2 23:50
喵哥牛逼!!!不过还是想问一下这个检验方法相比其他方法,比如滑动t,mk检验的优势在哪?

俺也不知道呢
密码修改失败请联系微信:mofangbao
回复 支持 反对

使用道具 举报

您需要登录后才可以回帖 登录 | 立即注册

本版积分规则

Copyright ©2011-2014 bbs.06climate.com All Rights Reserved.  Powered by Discuz! (京ICP-10201084)

本站信息均由会员发表,不代表气象家园立场,禁止在本站发表与国家法律相抵触言论

快速回复 返回顶部 返回列表