爱气象,爱气象家园! 

气象家园

 找回密码
 立即注册

QQ登录

只需一步,快速开始

搜索
查看: 13324|回复: 7

[混合编程] [已收纳]python之多项式拟合

[复制链接]
发表于 2020-7-13 21:44:35 | 显示全部楼层 |阅读模式

登录后查看更多精彩内容~

您需要 登录 才可以下载或查看,没有帐号?立即注册

x
本帖最后由 15195775117 于 2021-1-27 09:25 编辑

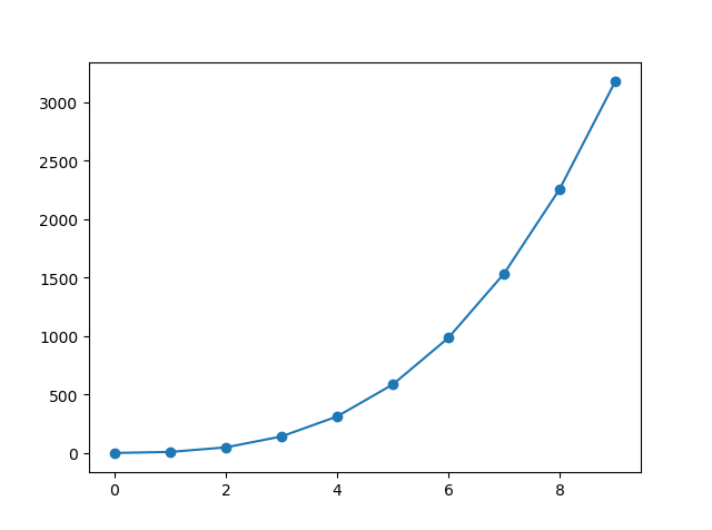
Figure_1.png

python和IDL的多项式拟合函数都是polyfit
但有一处区别:IDL的返回值从低次项开始,python从高次项开始
其实我觉得IDL的设置更合理,因为返回值索引跟次数对应起来了:
IDL:y=a[0]+a[1]*x+a[2]*x^2+a[3]*x^3
python各项的次数和系数的索引之和不变:
python:y=a[0]*x**3+a[1]*x**2+a[2]*x+a[3]


import numpy as np
import matplotlib.pyplot as plt
x=np.arange(10)
y=1+2*x+3*x**2+4*x**3
a=np.polyfit(x,y,3)#多项式拟合
z=a[0]*x**3+a[1]*x**2+a[2]*x+a[3]
plt.scatter(x,y)
plt.plot(x,z)
plt.show()

密码修改失败请联系微信:mofangbao
 楼主| 发表于 2020-7-13 22:59:34 | 显示全部楼层
小米平板4是我吃鸡专属设备,没有快充,充电缓慢,所以有时会有电量烦恼,周末特地观察了下充电速度,发现它每分钟充0.6%的电,即从0开始要2.8小时才能充满。
这也是信息化生活的一部分吧!


268120640.jpg

密码修改失败请联系微信:mofangbao
回复 支持 反对

使用道具 举报

发表于 2020-7-14 08:18:22 | 显示全部楼层
莫非不支持快充
密码修改失败请联系微信:mofangbao
回复 支持 反对

使用道具 举报

 楼主| 发表于 2020-7-14 08:50:14 | 显示全部楼层
topmad 发表于 2020-7-14 08:18
莫非不支持快充

是啊,二楼说了
密码修改失败请联系微信:mofangbao
回复 支持 反对

使用道具 举报

发表于 2022-8-29 17:09:26 | 显示全部楼层
请教大佬!!!!!!!
R=a*Z^b
请问已知R和Z的一维数据,要回归拟合求解系数a和b,应该用哪个函数?怎么编程?   我在网上看到都是b为固定整数的多项式回归,而我的数据求解b的取值在0-1之间的复数。
密码修改失败请联系微信:mofangbao
回复 支持 反对

使用道具 举报

 楼主| 发表于 2022-8-29 20:25:22 | 显示全部楼层
qq469015280 发表于 2022-8-29 17:09
请教大佬!!!!!!!
R=a*Z^b
请问已知R和Z的一维数据,要回归拟合求解系数a和b,应该用哪个函数?怎 ...

办法肯定是有的,给些数据瞧瞧吧
密码修改失败请联系微信:mofangbao
回复 支持 反对

使用道具 举报

发表于 2022-9-29 08:09:52 | 显示全部楼层
请教一下老师,多项式拟合参数(x, y, 3),这个3怎么解释?是什么意思?
还有就是这个 z 式子是怎么得来的?
a=np.polyfit(x,y,3)#多项式拟合
z=a[0]*x**3+a[1]*x**2+a[2]*x+a[3]
跟着老师学习的小白,请老师不吝赐教,感谢!
密码修改失败请联系微信:mofangbao
回复 支持 反对

使用道具 举报

 楼主| 发表于 2022-9-29 08:23:01 | 显示全部楼层
VV09 发表于 2022-9-29 08:09
请教一下老师,多项式拟合参数(x, y, 3),这个3怎么解释?是什么意思?
还有就是这个 z 式子是怎么得来的 ...

3表示将x和y拟合成一元三次函数,如果是1就是线性拟合,即y=kx+b。令拟合出的函数为f,则z=f(x)
密码修改失败请联系微信:mofangbao
回复 支持 反对

使用道具 举报

您需要登录后才可以回帖 登录 | 立即注册

本版积分规则

Copyright ©2011-2014 bbs.06climate.com All Rights Reserved.  Powered by Discuz! (京ICP-10201084)

本站信息均由会员发表,不代表气象家园立场,禁止在本站发表与国家法律相抵触言论

快速回复 返回顶部 返回列表