爱气象,爱气象家园! 

气象家园

 找回密码
 立即注册

QQ登录

只需一步,快速开始

搜索
查看: 13211|回复: 0

[经验总结] 机器学习之初识sklearn

[复制链接]
发表于 2022-10-6 12:22:53 | 显示全部楼层 |阅读模式

登录后查看更多精彩内容~

您需要 登录 才可以下载或查看,没有帐号?立即注册

x
本帖最后由 15195775117 于 2022-10-6 12:26 编辑

1、估计器

传统机器学习算法已经由“机器学习库”---sklearn实现了,调用即可。

sklearn是开源访问,商用BSD许可证。

sklearn功能完善,包括了:
1、四大机器学习算法:分类、回归、降维、聚类;
2、三大模块:特征提取、数据处理、模型评估。

sklearn中实现了算法的API接口称【估计器(estimator)】,
估计器有2个重要方法:
1、fit,从训练集中学习模型参数(scipy多项式拟合函数的结果也是参数)
2、transform,用学习到的参数转换数据

估计器包括【分类器】和【回归器】
常用分类器有:SVN,KNN,贝叶斯,线性回归、逻辑回归、决策树、随机森林、XGBoost、GBDT、Boosting、神经网络

分类估计器sklearn.neighbors临近算法
sklearn.naive_bayes贝叶斯
sklearn.linear_model.LogisticRegression逻辑回归
回归估计器sklearn.linear_model.LinearRegression线性回归
sklearn.Ridge岭回归
估计值分类估计器(Estimator)用于分类,聚类,回归
转换器(Transformer)数据预处理和数据转换
流水线(Pipeline)组合数据挖掘流程

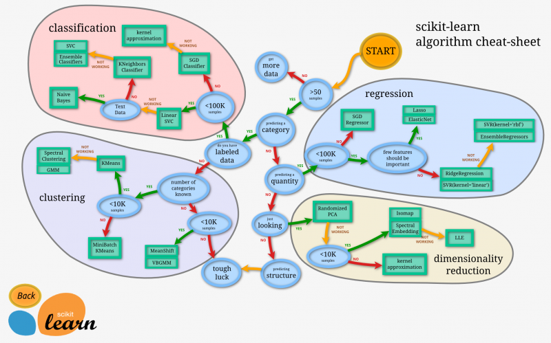
2、算法选择指导

对于不同的问题,需要选择不同的【估计器】,
sklearn官网给出了一个贴心的 算法导航选择流程图


ML算法选择.png

3、数据库

机器学习需要数据,sklearn提供了数据库:
https://scikit-learn.org/stable/modules/classes.html#module-sklearn.datasets

数据引用示例:

我们使用以上链接网页中的这个:

sklearn数据.png

from sklearn import datasets
X,y=datasets.make_regression(n_samples=100,n_features=1,n_targets=1,noise=1)
# 其中的参数是自己设置的

4、一般使用流程

sklean一般使用流程为:
引入数据,选择算法,调参,预测,保存模型,迁移。

密码修改失败请联系微信:mofangbao
您需要登录后才可以回帖 登录 | 立即注册

本版积分规则

Copyright ©2011-2014 bbs.06climate.com All Rights Reserved.  Powered by Discuz! (京ICP-10201084)

本站信息均由会员发表,不代表气象家园立场,禁止在本站发表与国家法律相抵触言论

快速回复 返回顶部 返回列表