爱气象,爱气象家园! 

气象家园

 找回密码
 立即注册

QQ登录

只需一步,快速开始

搜索
查看: 17653|回复: 19

论垃圾学术邮件

[复制链接]
发表于 2020-10-29 16:31:23 | 显示全部楼层 |阅读模式

登录后查看更多精彩内容~

您需要 登录 才可以下载或查看,没有帐号?立即注册

x
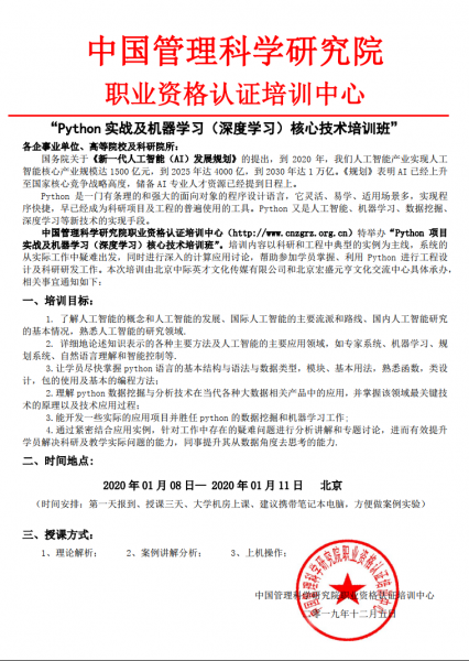
好像是从2018年开始,QQ邮箱总能收到来自北京中科资环信息技术研究院的垃圾学术会议,培训邮件。这些会议通知采用看上去很正式的红头文件,中字开头的红章,视觉上给人造成一种很厉害的感觉,然后动辄几千几千的培训费,再去看培训老师,实在是没有听说过。还有很神奇的一点,只有你想不到的,没有他们不会的,地学遥感环境大气啥都会,人才们感觉都汇集在那个研究院了,还能手把手教你,真是厉害呢~
不知道是怎么获取的那么多的邮箱信息,前后三个邮箱都被这个垃圾邮件轰炸过,好几年过去了,邮件竟然没断过,看发件人还是各种edu的邮箱,细思极恐啊!猛然想起之前在哪个群还有招学生实习报告然后数据给他带过去,说不定你的数据和报告就是他们后来的教程呢,这里面莫非有什么不为人知的利益链???
气象这个圈子很小,在这个领域奋斗的人也很多,看到这么坑的培训机构发展的欣欣向荣心里很难受,不该如此赚取天价培训费的。现在得益于互联网的快速发展,很多报告都可以线上观看,不乏名人大家,不仅可以学习前沿还可以交流知识,也无需付出金钱,真正有兴趣的邮件进一步交流即可。
我就是吐槽一下,就是有点气.
1.PNG 2.PNG 3.PNG 4.PNG 5.PNG

密码修改失败请联系微信:mofangbao
发表于 2020-10-29 21:51:44 | 显示全部楼层
破中科资环!!!搞的烦死了,打死都不会去他那里培训的
密码修改失败请联系微信:mofangbao
回复 支持 1 反对 0

使用道具 举报

发表于 2020-10-29 16:49:39 | 显示全部楼层
同会收到这些,而且很多很多。。。
密码修改失败请联系微信:mofangbao
回复 支持 反对

使用道具 举报

 楼主| 发表于 2020-10-29 17:03:24 | 显示全部楼层
croton 发表于 2020-10-29 16:49
同会收到这些,而且很多很多。。。

每次看到就很烦,是个群都有他们的人
密码修改失败请联系微信:mofangbao
回复 支持 反对

使用道具 举报

发表于 2020-10-29 17:07:44 | 显示全部楼层
Grace123 发表于 2020-10-29 17:03
每次看到就很烦,是个群都有他们的人

是呀是呀。我最开始还拉黑,但是经常会换着邮箱发,哎。。。
密码修改失败请联系微信:mofangbao
回复 支持 反对

使用道具 举报

发表于 2020-10-29 18:13:41 | 显示全部楼层
而且他们都是用edu的邮箱,防止被屏蔽啥的
密码修改失败请联系微信:mofangbao
回复 支持 反对

使用道具 举报

 楼主| 发表于 2020-10-29 18:51:24 | 显示全部楼层
andrewsoong 发表于 2020-10-29 18:13
而且他们都是用edu的邮箱,防止被屏蔽啥的

就是,你说说气不气!
密码修改失败请联系微信:mofangbao
回复 支持 反对

使用道具 举报

发表于 2020-10-29 19:36:06 | 显示全部楼层
Grace123 发表于 2020-10-29 18:51
就是,你说说气不气!

屏蔽了上百了
密码修改失败请联系微信:mofangbao
回复 支持 反对

使用道具 举报

发表于 2020-10-29 22:04:26 | 显示全部楼层
1.png 2.png 3.png

我也受到过类似槽点满满的培训通知——借用人家大学机房,就学三天的东西,花费3、4千,不管住宿,最后还发一证书,一看证书名字还挺吓人。。。。这真是为了挣钱啥都豁出去了。
密码修改失败请联系微信:mofangbao
回复 支持 反对

使用道具 举报

 楼主| 发表于 2020-10-29 22:10:16 | 显示全部楼层
平流层的萝卜 发表于 2020-10-29 22:04
我也受到过类似槽点满满的培训通知——借用人家大学机房,就学三天的东西,花费3、4千,不管住宿,最后 ...

妈呀,这套路真是一样一样的,风格都如此统一!
密码修改失败请联系微信:mofangbao
回复 支持 反对

使用道具 举报

您需要登录后才可以回帖 登录 | 立即注册

本版积分规则

Copyright ©2011-2014 bbs.06climate.com All Rights Reserved.  Powered by Discuz! (京ICP-10201084)

本站信息均由会员发表,不代表气象家园立场,禁止在本站发表与国家法律相抵触言论

快速回复 返回顶部 返回列表