爱气象,爱气象家园! 

气象家园

 找回密码
 立即注册

QQ登录

只需一步,快速开始

搜索
查看: 9286|回复: 0

[程序设计] matlab判断季风的爆发时间

[复制链接]
发表于 2021-10-11 19:22:12 | 显示全部楼层 |阅读模式

登录后查看更多精彩内容~

您需要 登录 才可以下载或查看,没有帐号?立即注册

x
本帖最后由 miaobo 于 2021-11-11 08:39 编辑

给大家提供个思路
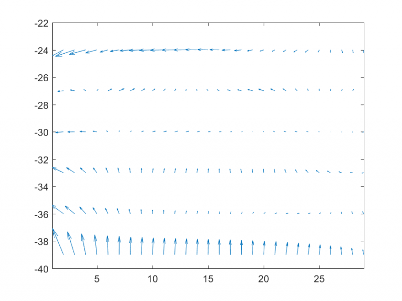
本程序是我想画出来季风的爆发时间
于是看到文献中的图风速风向随着时间的变化;
%
当然也可用于其他的用途了;
%%
我也照着画出来了;
%供大家参考;
%
新手刚来,也是听前辈:二爷的;
供上图片和名称;


论文中的

论文中的

论文中的

论文中的

主要提供思路

主要提供思路

feather_my.m

275 Bytes, 下载次数: 3, 下载积分: 金钱 -5

程序

stream_data.mat

2.57 MB, 下载次数: 8, 下载积分: 金钱 -5

数据

密码修改失败请联系微信:mofangbao
您需要登录后才可以回帖 登录 | 立即注册

本版积分规则

Copyright ©2011-2014 bbs.06climate.com All Rights Reserved.  Powered by Discuz! (京ICP-10201084)

本站信息均由会员发表,不代表气象家园立场,禁止在本站发表与国家法律相抵触言论

快速回复 返回顶部 返回列表