爱气象,爱气象家园! 

气象家园

 找回密码
 立即注册

QQ登录

只需一步,快速开始

搜索
查看: 7899|回复: 9

黄嘉佑 气象统计分析与预报方法 第4版

[复制链接]
发表于 2022-2-28 17:04:01 | 显示全部楼层 |阅读模式

登录后查看更多精彩内容~

您需要 登录 才可以下载或查看,没有帐号?立即注册

x
本帖最后由 晓风残月 于 2022-2-28 17:04 编辑

论坛里一直没有 黄嘉佑 气象统计分析与预报方法 第4版 这里分享一份
注意,这个是不可复制版本!介意的朋友请谨慎下载








封面

封面

目录第一页

目录第一页

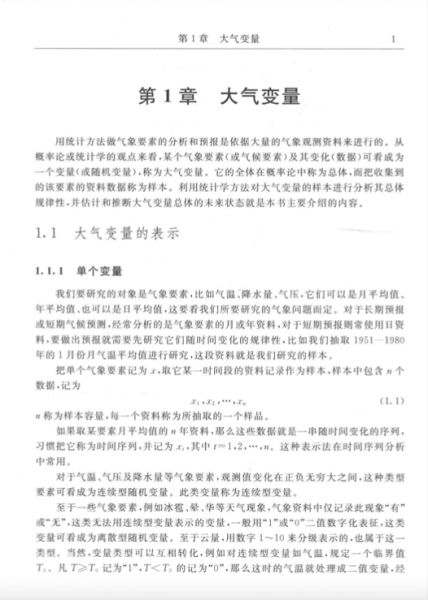
正文第一页

正文第一页

黄嘉佑 气象统计分析与预报方法 第4版 不可复制.pdf

44.72 MB, 下载次数: 1209, 下载积分: 金钱 -5

密码修改失败请联系微信:mofangbao
发表于 2023-8-10 09:54:36 来自手机 | 显示全部楼层
书中公式错误很多,看的时候要注意
密码修改失败请联系微信:mofangbao
回复 支持 1 反对 0

使用道具 举报

发表于 2022-2-28 17:16:54 | 显示全部楼层
pdf下载了打不开,说是文件已损坏....
密码修改失败请联系微信:mofangbao
回复 支持 反对

使用道具 举报

 楼主| 发表于 2022-2-28 17:26:41 | 显示全部楼层
hhllhh 发表于 2022-2-28 17:16
pdf下载了打不开,说是文件已损坏....

不会啊,我试了可以的啊
密码修改失败请联系微信:mofangbao
回复 支持 反对

使用道具 举报

发表于 2022-6-15 17:04:27 | 显示全部楼层
下载不下来,一直显示失败,可以发一个邮箱么,感谢!!!
密码修改失败请联系微信:mofangbao
回复 支持 反对

使用道具 举报

发表于 2022-6-15 17:07:27 | 显示全部楼层
是冉冉升起的冉 发表于 2022-6-15 17:04
下载不下来,一直显示失败,可以发一个邮箱么,感谢!!!

试了几次又成功了!!!谢谢分享!!
密码修改失败请联系微信:mofangbao
回复 支持 反对

使用道具 举报

发表于 2023-7-27 13:08:22 | 显示全部楼层
谢谢楼主分享
密码修改失败请联系微信:mofangbao
回复 支持 反对

使用道具 举报

发表于 2023-8-1 13:18:31 | 显示全部楼层
不可复制的意思是图片版pdf,而非文字版pdf。我还以为是文件不可复制呢感谢楼主
密码修改失败请联系微信:mofangbao
回复 支持 反对

使用道具 举报

发表于 2023-12-25 10:44:27 | 显示全部楼层
谢谢楼主分享
密码修改失败请联系微信:mofangbao
回复 支持 反对

使用道具 举报

发表于 2024-7-11 16:49:38 | 显示全部楼层
我充值的金钱怎么还不到账,这不耽误我学习进度吗
密码修改失败请联系微信:mofangbao
回复 支持 反对

使用道具 举报

您需要登录后才可以回帖 登录 | 立即注册

本版积分规则

Copyright ©2011-2014 bbs.06climate.com All Rights Reserved.  Powered by Discuz! (京ICP-10201084)

本站信息均由会员发表,不代表气象家园立场,禁止在本站发表与国家法律相抵触言论

快速回复 返回顶部 返回列表