爱气象,爱气象家园! 

气象家园

 找回密码
 立即注册

QQ登录

只需一步,快速开始

搜索
查看: 12641|回复: 22

wrfbdy和wrfinput的关系

[复制链接]
发表于 2022-11-16 21:02:43 | 显示全部楼层 |阅读模式

登录后查看更多精彩内容~

您需要 登录 才可以下载或查看,没有帐号?立即注册

x
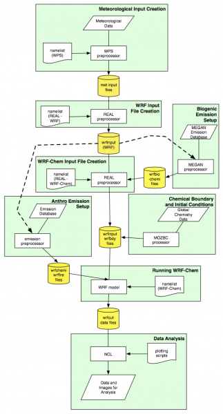
大家好,请问一下各位朋友,大家对模式中wrfbdy和wrfinput的理解,请大家发表一下自己的见解,我们共同学习。1.既然有了wrfbdy和wrfinput,那么mozbc的作用又是什么呢?
2.mozbc用到的像mozart4或者是CAM-Chem数据,与wrfbdy、wrfinput的关系又是什么呢?

3.mozbc的工作机制大概原理是什么呢?
密码修改失败请联系微信:mofangbao
发表于 2022-11-16 22:22:34 | 显示全部楼层
mozbc提供化学的初边界场把,运行的时候是插值到wrfbdy,wrfinput文件里面的,不生成像排放源那样的其他通道的input文件
output.png
密码修改失败请联系微信:mofangbao
回复 支持 反对

使用道具 举报

 楼主| 发表于 2022-11-18 20:25:25 | 显示全部楼层
一大碗年糕 发表于 2022-11-16 22:22
mozbc提供化学的初边界场把,运行的时候是插值到wrfbdy,wrfinput文件里面的,不生成像排放源那样的其他通 ...

请问您知道,CAM-Chem数据代表什么吗?
密码修改失败请联系微信:mofangbao
回复 支持 反对

使用道具 举报

发表于 2022-11-18 20:35:40 | 显示全部楼层
klingel 发表于 2022-11-18 20:25
请问您知道,CAM-Chem数据代表什么吗?

模式跑出来的化学场数据吧,mozbc只是插值的软件
密码修改失败请联系微信:mofangbao
回复 支持 反对

使用道具 举报

发表于 2022-11-22 00:20:32 | 显示全部楼层
我最近也有这个问题。

在获得wrfchemi和wrfbiochem文件后再次运行real.exe,wrfbdy和wrfinput增大了好几倍,wrfout第一个时次画图资料是空的,虽然可以运行完成,但模拟结果放飞自我了。

二次运行完real.exe后,再运行MOZBC,wrfbdy和wrfinput又增加了一点点,wrfout第一时次有数据了。现在模式还在跑......
密码修改失败请联系微信:mofangbao
回复 支持 反对

使用道具 举报

 楼主| 发表于 2022-11-22 14:04:16 | 显示全部楼层
大乖乖 发表于 2022-11-22 00:20
我最近也有这个问题。

在获得wrfchemi和wrfbiochem文件后再次运行real.exe,wrfbdy和wrfinput增大了好几 ...

WRFOUT第一时次是不能用吧,后面的时次可以用吧
密码修改失败请联系微信:mofangbao
回复 支持 反对

使用道具 举报

发表于 2022-11-22 16:50:55 | 显示全部楼层
klingel 发表于 2022-11-22 14:04
WRFOUT第一时次是不能用吧,后面的时次可以用吧

第一时次,我认为运行了MOZBC后是可以用的,因为它是模式运行的初始条件。
紧接着后面的几个时次应该不太行,因为模式有个协调适应的时间。
密码修改失败请联系微信:mofangbao
回复 支持 反对

使用道具 举报

 楼主| 发表于 2022-11-25 15:53:12 | 显示全部楼层
一大碗年糕 发表于 2022-11-18 20:35
模式跑出来的化学场数据吧,mozbc只是插值的软件

哦哦,那这样的话,他已经是模式跑出来的结果数据了,在做为背景场插值输入吗?这样会不会使得模拟的结果偏高?
密码修改失败请联系微信:mofangbao
回复 支持 反对

使用道具 举报

 楼主| 发表于 2022-11-25 15:56:29 | 显示全部楼层
大乖乖 发表于 2022-11-22 16:50
第一时次,我认为运行了MOZBC后是可以用的,因为它是模式运行的初始条件。
紧接着后面的几个时次应该不 ...

你好,想跟你探究一下,运行顺序,不是运行了mozbc之后,直接运行wrf.exe吗?为什么在mozbc之后,还需要运行real.exe呢
密码修改失败请联系微信:mofangbao
回复 支持 反对

使用道具 举报

发表于 2022-11-25 15:59:13 | 显示全部楼层
klingel 发表于 2022-11-25 15:53
哦哦,那这样的话,他已经是模式跑出来的结果数据了,在做为背景场插值输入吗?这样会不会使得模拟的结果 ...

是的作为化学初边界场,不会偏高吧?不是很了解也
密码修改失败请联系微信:mofangbao
回复 支持 反对

使用道具 举报

您需要登录后才可以回帖 登录 | 立即注册

本版积分规则

Copyright ©2011-2014 bbs.06climate.com All Rights Reserved.  Powered by Discuz! (京ICP-10201084)

本站信息均由会员发表,不代表气象家园立场,禁止在本站发表与国家法律相抵触言论

快速回复 返回顶部 返回列表