爱气象,爱气象家园! 

气象家园

 找回密码
 立即注册

QQ登录

只需一步,快速开始

搜索
查看: 14663|回复: 7

谱分析尾巴为什么会上翘呢

[复制链接]
发表于 2021-6-22 21:41:24 | 显示全部楼层 |阅读模式

登录后查看更多精彩内容~

您需要 登录 才可以下载或查看,没有帐号?立即注册

x
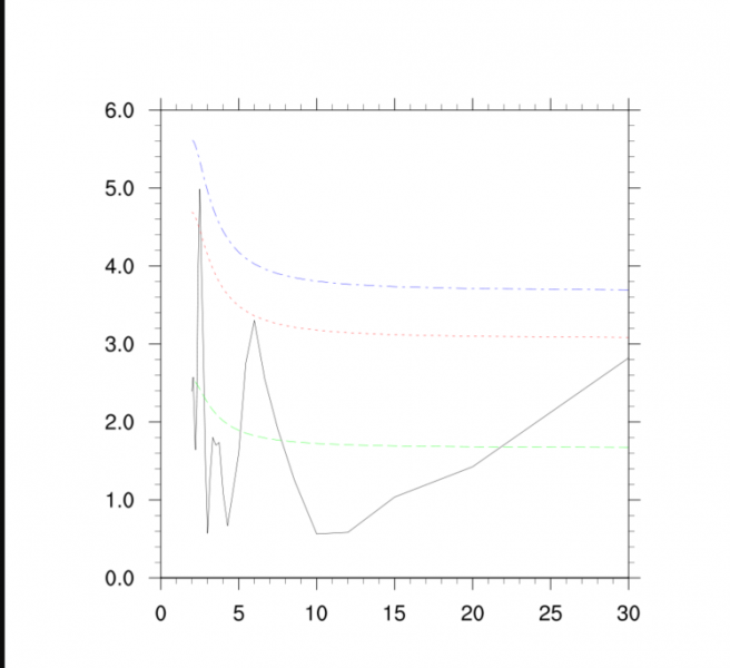
比如这张图来说,原始时间序列是60,谱分析结果应该是2~3和8两个最显著,可30以后会翘起来,方差占比加大,是不是由于FFT变换的局限性造成的
Snipaste_2021-06-22_21-39-30.png
密码修改失败请联系微信:mofangbao
发表于 2021-6-23 08:18:16 | 显示全部楼层
去掉趋势之后再做功率谱
密码修改失败请联系微信:mofangbao
回复 支持 反对

使用道具 举报

发表于 2021-8-2 23:05:44 | 显示全部楼层
伽蓝鸟 发表于 2021-6-23 08:18
去掉趋势之后再做功率谱

距平或者标准化之后在分析,是这意思?
密码修改失败请联系微信:mofangbao
回复 支持 反对

使用道具 举报

发表于 2021-8-2 23:07:50 | 显示全部楼层
我的也是翘的,,,62年的数据
密码修改失败请联系微信:mofangbao
回复 支持 反对

使用道具 举报

发表于 2021-8-3 10:01:50 | 显示全部楼层
puck66 发表于 2021-8-2 23:05
距平或者标准化之后在分析,是这意思?

去掉趋势是detrend,和标准化完全是两码事
密码修改失败请联系微信:mofangbao
回复 支持 反对

使用道具 举报

发表于 2021-8-3 10:31:41 | 显示全部楼层
puck66 发表于 2021-8-2 23:07
我的也是翘的,,,62年的数据

去趋势之后呢?
密码修改失败请联系微信:mofangbao
回复 支持 反对

使用道具 举报

发表于 2021-8-10 19:40:15 | 显示全部楼层
您好 可以求一下谱分析的程序吗
密码修改失败请联系微信:mofangbao
回复 支持 反对

使用道具 举报

发表于 2021-11-7 11:48:14 | 显示全部楼层

似乎是数据有效长度的问题,110年的序列,然后手动把后面55年截了图形就美观了~ 去趋势以后形态类似,只是显著周期有所变化,原来15年的显著周期去趋势后变成了准11年的序列
密码修改失败请联系微信:mofangbao
回复 支持 反对

使用道具 举报

您需要登录后才可以回帖 登录 | 立即注册

本版积分规则

Copyright ©2011-2014 bbs.06climate.com All Rights Reserved.  Powered by Discuz! (京ICP-10201084)

本站信息均由会员发表,不代表气象家园立场,禁止在本站发表与国家法律相抵触言论

快速回复 返回顶部 返回列表